织密校园安全防护网 筑牢师生财产“防火墙”
本网讯(通讯员:张大勇)开学以来,为切实增强广大师生的防范电信网络诈骗意识,提高识骗、防骗、拒骗能力,有效遏制电信网络诈骗案件在校园内的发生,保障师生财产安全,我校组织开展了形式多样、内容丰富的防范电诈主题宣传活动。

警校社联动,构建反诈宣传矩阵
开学初,我校联合高新派出所、兴园中心、香樟社居委共同开展了2026年新学期防电诈宣传教育活动。活动现场,公安民警结合真实案例,向师生详细讲解了刷单返利、冒充客服、虚假贷款等常见诈骗手段,提醒大家做到“不轻信、不透露、不转账”。与此同时,香樟社区积极支持我校反诈工作,组织人员来校张贴防诈宣传条幅,在校园主干道、食堂、宿舍区等醒目位置营造出“时时提醒、处处防范”的浓厚氛围。

此外,我校还在各宿舍楼及教学楼门口同步启用LED屏,滚动播放防诈宣传标语和警示语,以高频次、可视化的方式强化师生日常防范意识。

主题活动+专业培训,提升防诈“内功”
开学初,我校启动了“青春无诈 开学慧防”宣传月教育活动,通过主题班会、反诈知识竞答、情景剧展演等青年喜闻乐见的形式,将反诈知识融入校园文化生活,进一步提升学生的主动防范意识。

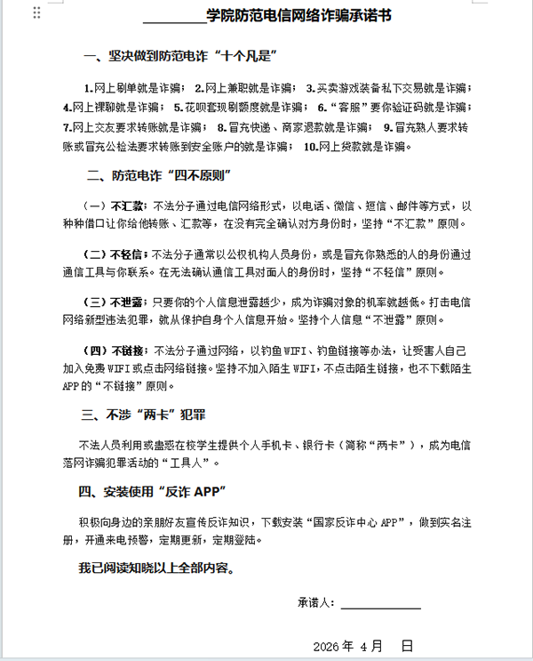
针对学生工作一线力量,学校联合学工口组织开展了2026年辅导员防范电信诈骗安全知识培训。培训围绕当前高发电诈类型、学生易受骗场景及应急处置流程等内容进行系统讲解,有效提升了辅导员的识别、干预和引导能力。同时,学校要求各二级学院签署反诈承诺书,层层压实责任,形成“学院—班级—宿舍”三级联动的反诈工作机制。

节假日精准提醒,筑牢“最后一公里”防线
针对节假日期间电信诈骗案件易发高发的特点,学校建立常态化提醒机制。每到周末及放假前,学生处、安管处通过钉钉、微信等工作平台,专门向全体学生推送防诈温馨提示,结合节假日高发骗局类型进行精准预警,提醒学生合理安排假期生活,切勿轻信陌生链接、陌生来电,切实守护好个人财产安全。

通过一系列扎实有效的举措,我校初步构建起“警、校、社、家、生”五方协同的反诈工作格局。下一步,学校将持续巩固宣传成果,创新教育形式,推动防诈反诈工作常态化、制度化、精准化,全力守护校园安全稳定与师生财产安全。
(审核:仇陶 责任编辑:张大勇)